中央戏剧学院
211 |
985 |
双一流 |
艺术
北京市
本科
省重点
公办
9901
求真、创造、至美
010-56620371
http://www.chntheatre.edu.cn/
更多 >
图片
院校首页
历年分数
历年分数
历年分数
普通类
艺术类
体育类
招生计划
院校计划
投档规则(艺术)
投档规则(体育)
招生政策
招生简章
招生资讯
探校攻略
探校攻略
探校攻略
探校攻略
探校攻略
探校攻略
院校首页
> 招生简章
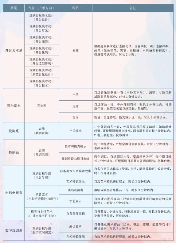
中央戏剧学院2024年本科招生专业考试简章
2024-01-09 11:28:26 分享至:
招生简章
招生资讯
中央戏剧学院2024年本科招生专业考试简章
2024-01-09 11:28:26